设为首页 | 网站地图 | 联系方式 | 中国科学院
首页 所况简介 机构设置 支撑平台 研究生教育 全国科普基地 创新文化 科学传播 人才招聘
公共服务
通知公告
招聘招生
所长信箱
信息公开
相关图片
现在位置: 首页 > 公共服务 > 通知公告
中科院北京纳米能源与系统研究所单一来源采购征求意见公示
发表日期: 2021-11-18 文章来源:
打印 字体大小: 关闭
  
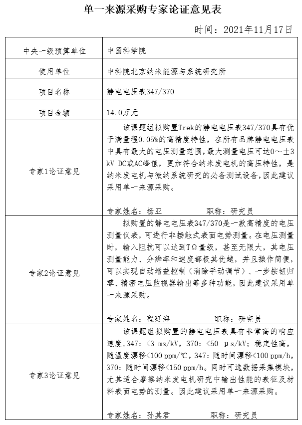
        中科院北京纳米能源与系统研究所(所基本科研费)课题,拟通过单一来源采购方式,采购(静电电压表347/370),拟由(北京东方中科集成科技股份有限公司)提供。现将有关情况向潜在政府采购供应商征求意见。征求意见期限从2021年11月18日起至2021年11月22日止(3个工作日)。
        潜在政府采购供应商对公示内容有异议的,请于公示期满后两个工作日内以实名书面(包括联系人、地址、联系电话)形式将意见反馈至中科院北京纳米能源与系统研究所(地址:北京市怀柔区雁栖经济开发区杨雁东一路8号院,联系人:单老师,联系电话:010-60688760)。
        附:1.专家论证意见及专家姓名、职称; 
2021年11月17日

评 论
 
  版权所有:中国科学院北京纳米能源与系统研究所   Copyright 2024   京ICP备17026275号-1   京公网安备 11011602001028号
地址:北京市怀柔区雁栖经济开发区杨雁东一路8号院 邮编: 101400